Cuando un proyecto comienza de cero, cuando lo único que tenemos es la idea del producto web o su reflejo offline, la arquitectura de la información es el primer paso.
Por supuesto, antes de esto tendrás que sentarte a hacer una buena toma de requisitos, entender el producto, su casuística y al usuario. Definir casos de uso y lo que pasará dentro y fuera de la web con cada uno de ellos. Ésa siempre es la base obligatoria.
Tras eso, coge papel y lápiz y trata de pensar en la estructura de tu web o app. Ahí van algunas recomendaciones para estructurar un proyecto desde cero:
1. Entender el producto: desgranar la idea, hacerla tuya, entenderla tan bien que prácticamente seas capaz de contestar a cualquier pregunta de tu posible cliente (si la idea es tuya) o a las mismas preguntas que respondería su creador (si viene de un cliente).
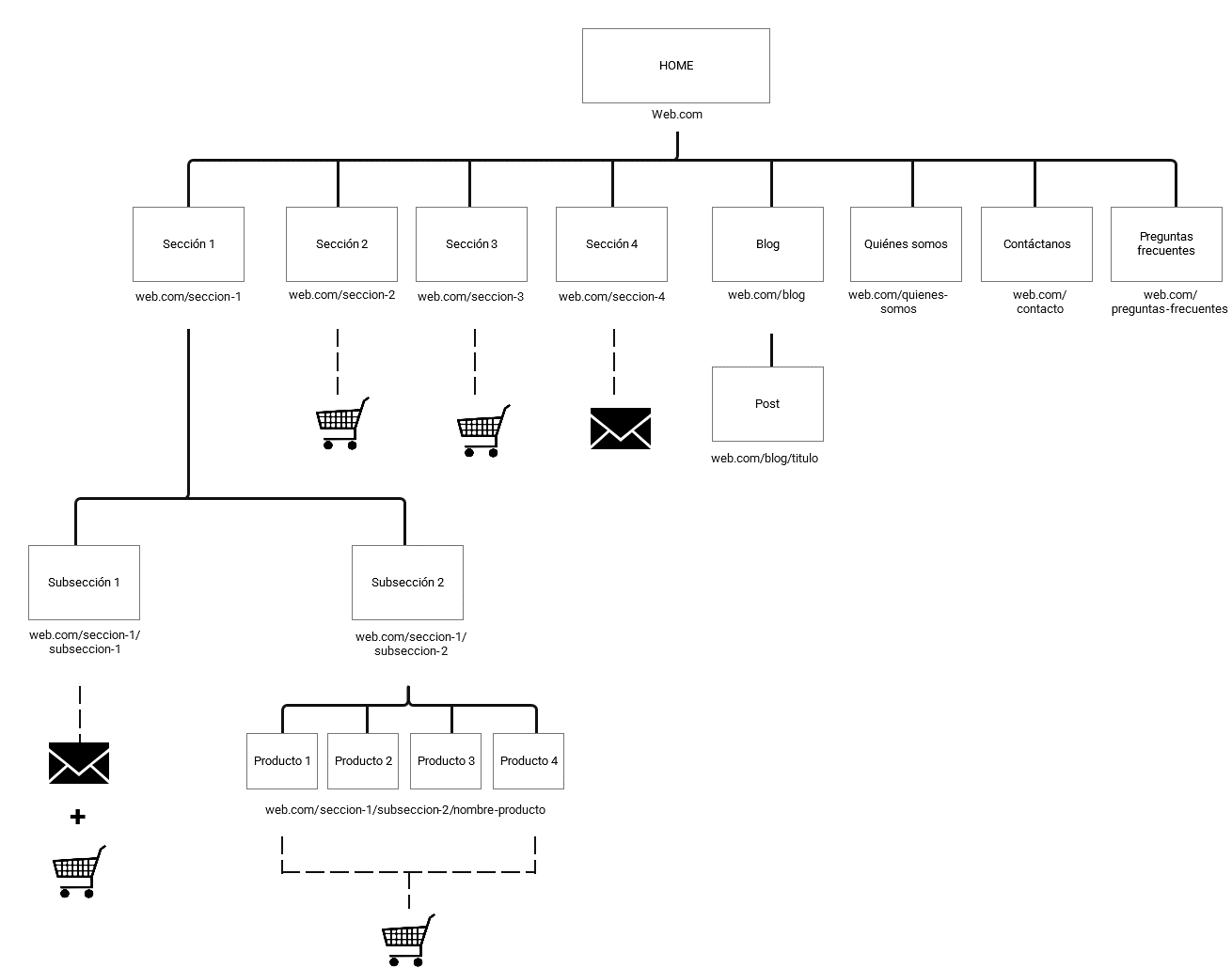
2. Piensa de abajo a arriba: comienza con la pantalla del producto en sí, la página de conversión, y luego piensa en los múltiples caminos para llegar a ella. Por ejemplo, si se tratase de un supermercado online, el producto podría ser un cartón de leche. Desde la página donde adquieres este producto, será más fácil pensar en secciones, home, categorías, etc.
3. Ten en cuenta el SEO: la arquitectura debe tener en cuenta el SEO, incluso a veces venir marcada totalmente por el mismo. Ten en cuenta que se trata de la forma en que el usuario está buscando. Elementos como el menú reflejarán sin duda esas búsquedas.

4. Piensa escalable: no crees un producto digital que si mañana crece te obligue a deshacer y volver a construir tu web o aplicación. Ten en cuenta tu posible crecimiento y crea un producto escalable.
5. Web, versión móvil, responsive y apps. ¿Has tenido en cuenta cuál es la mejor plataforma? ¿dónde está tu usuario? ¿vale la pena crear una app o una versión web?
6. Cabecera y pie: suelen ser elementos comunes a toda la plataforma, piénsalos bien y trata de que sean un «lugar común» para el usuario.
7. Idiomas: si tu producto se lanzará en varios idiomas, ahora o a futuro, tenlo en cuenta; éste es uno de los elementos que más puede modificar tu arquitectura.
8. Zonas privadas: formularios, zona de usuario, perfiles, alta de productos… A menudo son páginas o secciones no indexables que deciden la experiencia de tu cliente. Es habitual que tu plataforma se divida en dos: una zona para tu usuario o consumidor y otra para tu cliente o anunciante. No descuides a ninguno.
9. Landings y elementos fuera de la arquitectura principal: si trabajas desde el SEO podrás preveer necesidades como las landings u otras páginas de aterrizaje.
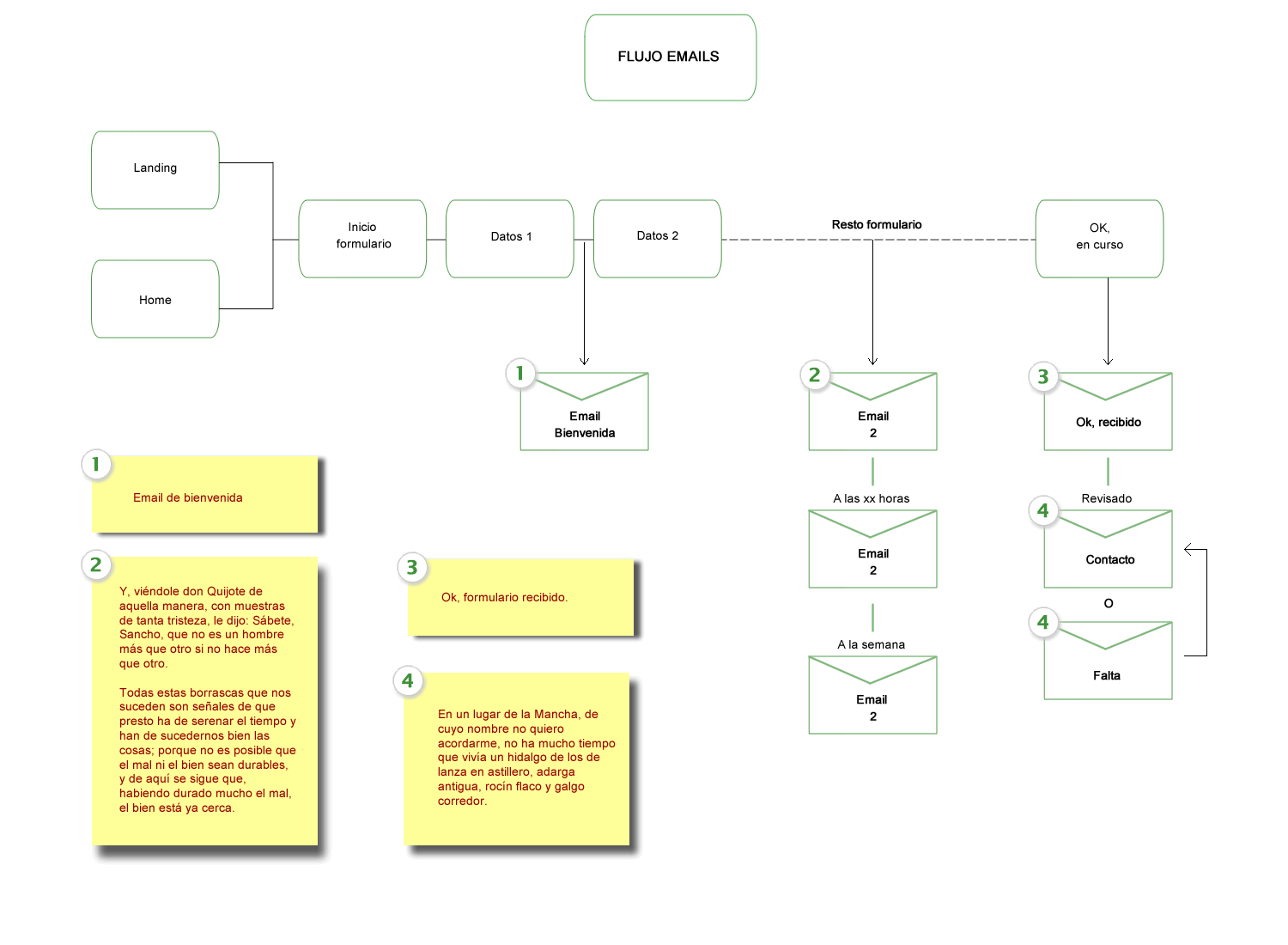
10. Flujo de emails: tras crear la arquitectura de la web suelo pensar en el flujo de emails. Email de bienvenida, recordatorios, abandonos, etc.
Una vez tengas el diagrama con la arquitectura de la web será más fácil comenzar a diseñar cada página.
Y tú, ¿por dónde empezaste tu proyecto?


Deja un comentario